This website requires JavaScript.
Explore
Help
Register
Sign In
andry
/
EMS-ESP32
Watch
1
Star
0
Fork
0
You've already forked EMS-ESP32
mirror of
https://github.com/emsesp/EMS-ESP32.git
synced
2025-12-14 11:50:20 +03:00
Code
Issues
Packages
Projects
Releases
Wiki
Activity
Files
093df344e267418a670a22a80a39349327a42af0
EMS-ESP32
/
docs
/
_media
/
schematics
/
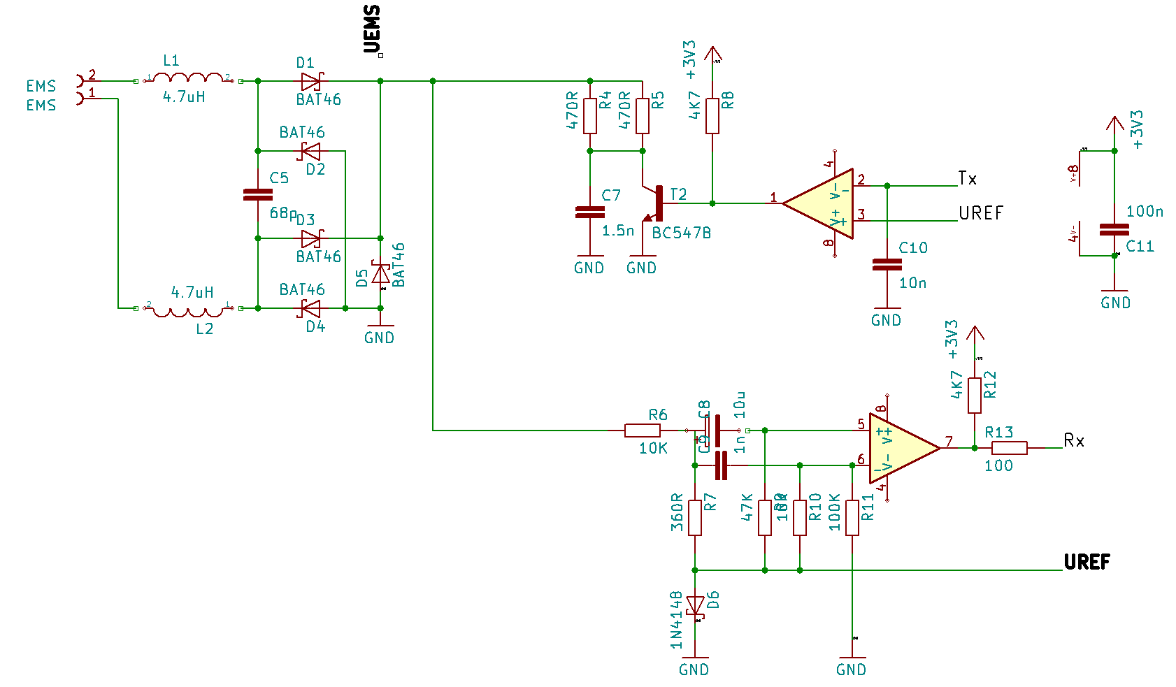
circuit.png
Paul
7b561f0540
updated wiki
2020-01-09 23:04:27 +01:00
30 KiB
1682x983px
Raw
History