This website requires JavaScript.
Explore
Help
Register
Sign In
andry
/
EMS-ESP32
Watch
1
Star
0
Fork
0
You've already forked EMS-ESP32
mirror of
https://github.com/emsesp/EMS-ESP32.git
synced
2025-12-14 19:59:53 +03:00
Code
Issues
Packages
Projects
Releases
Wiki
Activity
Files
1a2c58d9a875f37cf153ba9b610af65be2a009ca
EMS-ESP32
/
doc
/
schematics
/
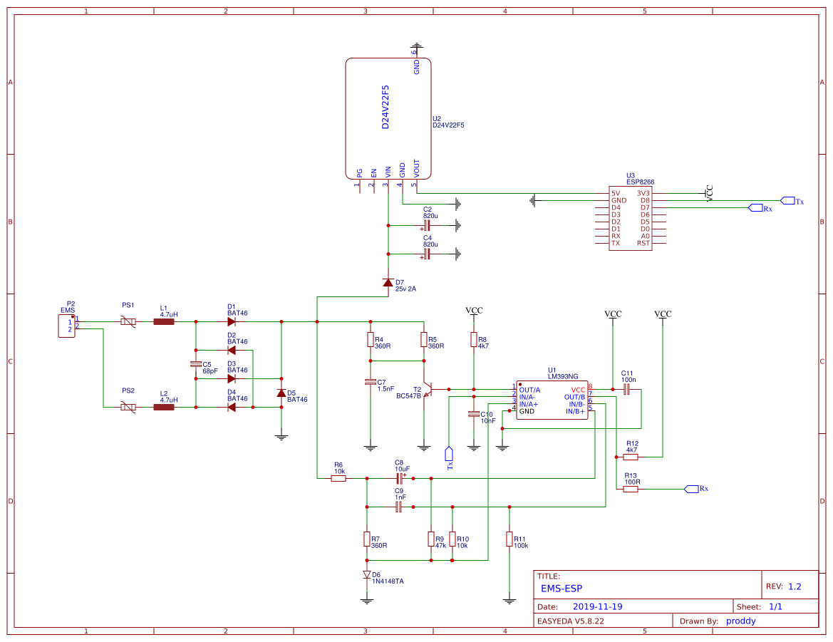
Schematic_EMS-ESP.png
Paul
bcf251452e
updated circuit
2019-11-19 23:55:57 +01:00
74 KiB
1169x901px
Raw
History