This website requires JavaScript.
Explore
Help
Register
Sign In
andry
/
EMS-ESP32
Watch
1
Star
0
Fork
0
You've already forked EMS-ESP32
mirror of
https://github.com/emsesp/EMS-ESP32.git
synced
2025-12-14 11:50:20 +03:00
Code
Issues
Packages
Projects
Releases
Wiki
Activity
Files
643815bdc97d6080a8688dc00d8e58cca0c1523c
EMS-ESP32
/
doc
/
schematics
/
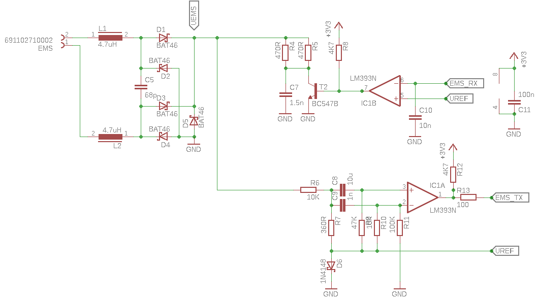
circuit.png
proddy
4ab7bb6835
first commit
2018-05-14 23:16:06 +02:00
15 KiB
1059x589px
Raw
History