This website requires JavaScript.
Explore
Help
Register
Sign In
andry
/
EMS-ESP32
Watch
1
Star
0
Fork
0
You've already forked EMS-ESP32
mirror of
https://github.com/emsesp/EMS-ESP32.git
synced
2025-12-10 01:39:54 +03:00
Code
Issues
Packages
Projects
Releases
Wiki
Activity
Files
a38e21ac89d44b1d58bdc3a7f36fd80459ea7cf5
EMS-ESP32
/
docs
/
_media
/
schematics
/
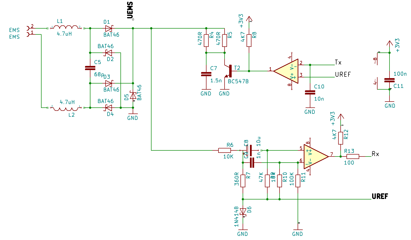
circuit.png
Paul
7b561f0540
updated wiki
2020-01-09 23:04:27 +01:00
30 KiB
1682x983px
Raw
History