This website requires JavaScript.
Explore
Help
Register
Sign In
andry
/
EMS-ESP32
Watch
1
Star
0
Fork
0
You've already forked EMS-ESP32
mirror of
https://github.com/emsesp/EMS-ESP32.git
synced
2025-12-14 19:59:53 +03:00
Code
Issues
Packages
Projects
Releases
Wiki
Activity
Files
b999dd339578396b7c1e9738fbe7da53d7eec3ea
EMS-ESP32
/
doc
/
schematics
/
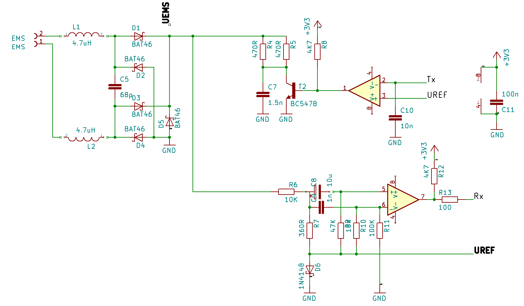
circuit.png
proddy
9db98fa304
updated schematics
2018-05-21 12:21:49 +02:00
30 KiB
1682x983px
Raw
History