This website requires JavaScript.
Explore
Help
Register
Sign In
andry
/
EMS-ESP32
Watch
1
Star
0
Fork
0
You've already forked EMS-ESP32
mirror of
https://github.com/emsesp/EMS-ESP32.git
synced
2025-12-14 19:59:53 +03:00
Code
Issues
Packages
Projects
Releases
Wiki
Activity
Files
dfb3ae856cdea5bb1c0bcb4c62d7be69c6f6e31b
EMS-ESP32
/
doc
/
schematics
/
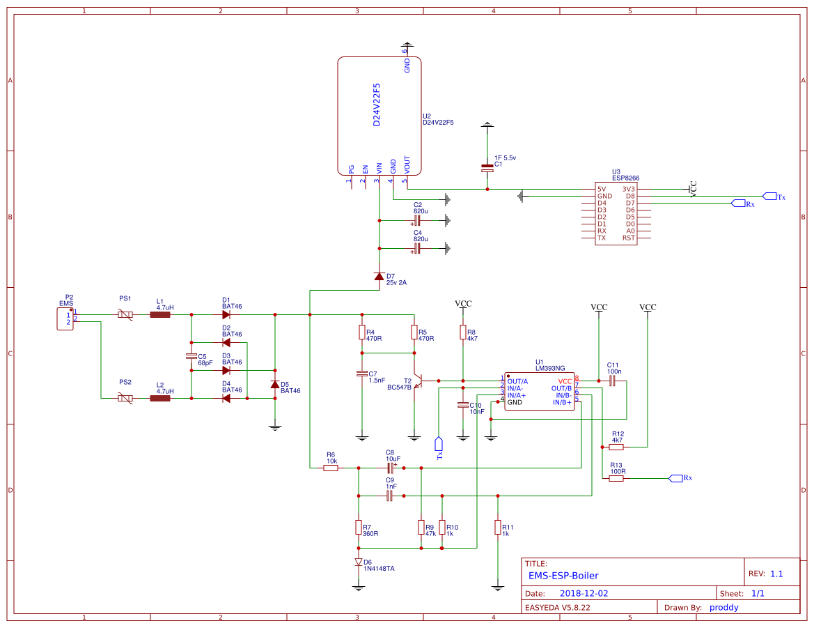
Schematic_EMS-ESP-supercap.png
proddy
665bfef456
fix RX/TX pins
2019-05-11 15:04:10 +02:00
76 KiB
1169x901px
Raw
History