This website requires JavaScript.
Explore
Help
Register
Sign In
andry
/
lighthub
Watch
1
Star
0
Fork
0
You've already forked lighthub
mirror of
https://github.com/anklimov/lighthub
synced
2026-01-27 00:29:06 +03:00
Code
Issues
Packages
Projects
Releases
Wiki
Activity
Files
1ce769de920042876a90448ea7b5eb288966bd4a
lighthub
/
docs
/
rtf
/
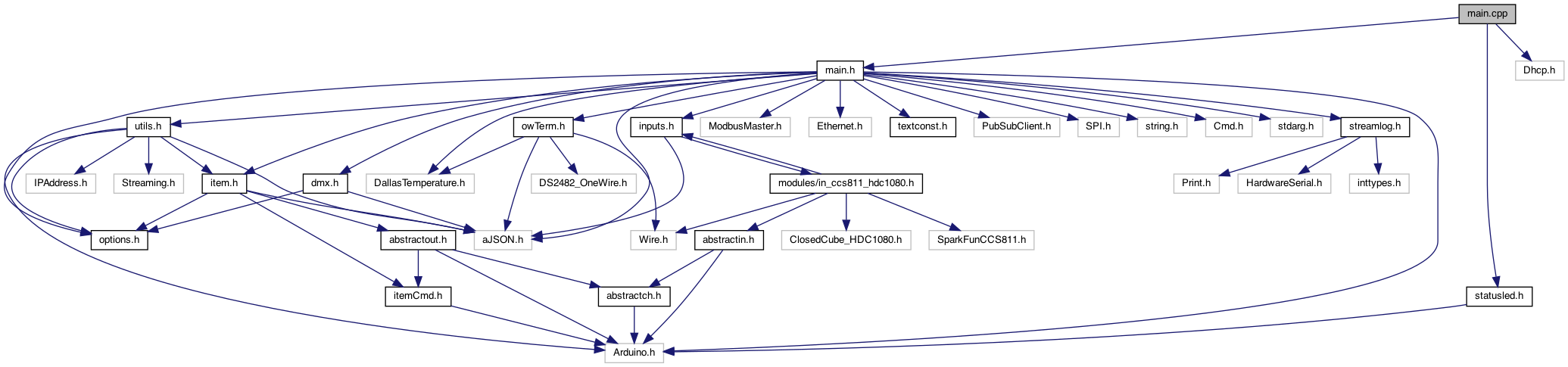
main_8cpp__incl.png
Andrey Klimov
3ab5a9fbc7
Debugged+Doxigen
2020-11-21 20:01:02 +03:00
147 KiB
2071x485px
Raw
History