2018-05-16 08:58:17 +02:00
2018-05-15 14:01:50 +02:00
2018-05-15 14:01:50 +02:00
2018-05-14 23:16:06 +02:00
2018-05-15 14:01:50 +02:00
2018-05-14 23:16:06 +02:00
2018-05-14 23:16:06 +02:00
2018-05-14 23:16:06 +02:00
2018-05-14 23:16:06 +02:00
2018-05-14 23:20:57 +02:00
2018-05-15 20:35:03 +02:00

EMS-ESP-Boiler

EMS-ESP-Boiler is an implementation of the EMS bridge protocol (Energy Management System) used in Buderus/Bosch/Nefit boilers running on an ESP8266 microcontroller. With the code and circuit design you'll be able to read values and write commands to the Boiler and any connected devices such as a thermostat. The data is collected and sent via MQTT to home automation server such as Home Assistant or Domoticz.

version branch license

Introduction

I originally started this project with the intention to build my own smart thermostat for my Nefit Trendline boiler and control it via Home Assistant. When I started deciphering the boiler EMS codes I began adding new features such as timing how long the shower was running for and triggering an alarm (actually a shot of cold water!) after a certain duration. This to the delight of my two teenage daughters :-)

Which Boilers are supported?

Most Bosch branded boilers that support the Logamatic EMS (and EMS+) bus protocols which are Nefit, Buderus, Worcester and Junkers.

Acknowledgments

First, a big thanks and appreciation to the following people and their projects for giving me inspiration and code snippets:

bbqkees - Kees built a circuit and sample Arduino code to read from the EMS and push to Domoticz. His SMD circuit is available for purchase. Check it out at https://github.com/bbqkees/Nefit-Buderus-EMS-bus-Arduino-Domoticz

susisstrolch - Probably the first working version of the EMS bridge circuit designed for the ESP8266. I borrowed his schematic and code logic. https://github.com/susisstrolch/EMS-ESP12

EMS Wiki - A reference for decoding the EMS telegrams (which I found not always 100% accurate). https://emswiki.thefischer.net/doku.php?id=wiki:ems:telegramme. Use Google Translate if you can't read German.

ESP8266 device compatibility

I've tested the code and circuit with a Wemos D1 Mini, Wemos D1 Mini Pro, Nodemcu0.9 and Nodemcu2 development boards.

Getting Started

  1. Build the circuit (or purchase a ready built one from Kees via his GitHub page or the Domoticz forum).
  2. Connect the EMS to the circuit and the RX/TX to the ESP8266 on pins D7 and D8. The EMS connection can either be the 12-15V AC direct from the EMS (split from the Thermostat if you have one) or from the Service Jack at the front. Again bbqkees has a nice explanation here.
  3. Optionally connect the three LEDs to show RX and TX traffic and Error codes to pins D1, D2, D3 respectively. I use 220 Ohm pull-down resistors. The pins are configurable in boiler.ino. See the explanation below in the code section.
  4. Build and upload the firmware to an ESP8266 device. Make sure you set the MQTT and WiFi credentials. If you're not using MQTT leave the MQTT_IP blank. The firmware supports OTA too and the default hostname is 'boiler' or 'boiler.' depending on the mdns resolve.
  5. Power the ESP from an external 5V supply, either via USB or direct into the 5v vin pin.
  6. Power the EMS circuit using the 3v3 out from the ESP8266. It will also work with 5v.
  7. When it has booted, telnet (port 23) to the IP of the ESP8266. If everything is working you should see the messages appear in the window as shown below. I use Telnet client that comes with Linux distro on Windows 10 but you can also use putty.

Debugging

Because the Rx and Tx of the MCU is occupied with communicating to the EMS Use the telnet client to inform you of all activity and errors if they happen. Note, if you're unable to to connect start the ESP with serial mode and look for connection errors in the serial out window.

For example:

Telnet

If you hit 'q' and Enter, it will toggle verbose logging and you will see more details. I use ANSI colors with white text for info messages, green for well formatted telegram packages which the correct CRC, Red for corrupt packages and Yellow for send responses.

Telnet

To see the current values of the Boiler and its parameters type 's' and hit Enter. Here it will tell you how many unsuccessful telegram packets it has received (#CrcErrors).

Telnet

You can issue commands directly to the bus using 'r' and some other examples I programmed such as:

  • r to send a read command to a device to fetch values
  • t set the thermostat temperature to the given value. This is also what Home Assistance uses via MQTT
  • w to adjust the temperature of the warm water from the boiler
  • a to turn the warm water on and off
  • p to toggle the Polling response on/off. It's not necessary to have Polling enabled, but its the proper way
  • T to toggle thermostat reading on/off
  • S to toggle the Shower Timer functionality on/off

*Disclaimer: be careful when sending values to the boiler. If in doubt you can always reset the boiler to its original factory settings by following the instructions in the user guide. On my Nefit Trendline HRC30 its pressing the Home and Menu buttons at the same time, selecting factory settings from the scroll menu and pressing the button Reset. Yes, I learned the hard way!

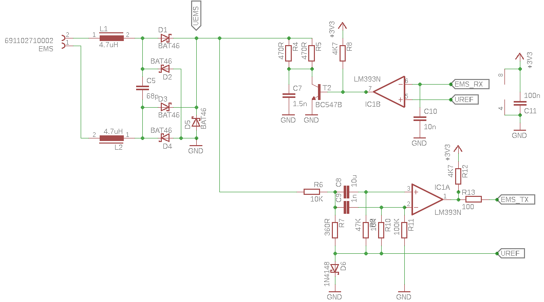
Building the Circuit

The EMS circuit is really all credit to the hard work many people have done before me, noticeably Juergen with his ESP8266 version.

I've included a prototype boards you can build yourself on a breadboard. One for only Reading values from the Boiler and a second with the inclusion of the Write logic to send commands.

We need the RX/TX of the ESP8266 for flashing, so the code in emsuart.cpp switches the UART pins to use RX1 and TX1 (GPIO13/D7 and GPIO15/D8 respectively). This also prevents any bogus stack data being sent to EMS bus when the ESP8266 decides to crash.

The breadboard layout was done using DIY Layout Creator and sources files are included. It looks like:

Read Only Both Read and Write
Read only Read and Write)

The schematic from Juergen which this is based off is:

Schematic

Notes:
Optionally I've also added 2 polyfuses between the EMS and the Inductors which are not shown in the layout or schematics above.

Here's a pretty rough example circuit using a NodeMcu2 with the additional LEDs and buck converter. The inputs from the EMS are not shown but there are at J60 and J58 at the bottom left.

Breadboard

The nicest solution ultimately is to purchase a ready made circuit from Kees. Here's an example of one working with a Wemos D1 Mini:

WemosD1

Known Issues

  • Sometimes the first write command is not sent, probably due to a collision somewhere in the UART code. The retries in the code fix that but it is annoying nevertheless.
  • Sometimes you get duplicate telegrams being processed. Again, not an issue but annoying nevertheless. This is a bug somewhere in the code.

To Do

Here's my top things I'm still working on:

  • Make an ESPurna version. ESPurna takes care of the WiFi, MQTT, web server, telnet & debugging and does a better job that my modified ESPHelper code.
  • Complete the ESP32 version. It's surprisingly a lot easier doing the UART code on an ESP32 with the ESP-IDF framework. The first beta version is working.
  • Find a better way to control the 3-way valve to switch the warm water off quickly rather than adjusting the temperature.
  • Find a stable way of powering the ESP8266 from the EMS 12V using a buck step-down converter. This does work reasonably fine on a breadboard but there is noise.

How the EMS works

Packages are sent on the EMS "bus" from the Boiler and any other compatible connected device. The protocol is 9600 baud, 8N1 (8 bytes, no parity, 1 stop bit). Each package is terminated with a Break signal depicted as which is a 11 bit long low signal (zeros).

A package can be a single byte (see Polling below) or an actual data telegram. A telegram is always in the format:

[src] [dest] [type] [offset] [data] [crc] <BRK>

IDs

Each device has a unique ID.

The Boiler (MC10) has an ID of 0x08 and is referred to as the Bus Master.

My thermostat, which is a Moduline 300 uses the RC20 format and has an ID 0x17. If you're using an RC30 or RC35 type thermostat use 0x10 and make adjustments in the code as appropriate. Kees did a nice write-up on his github page here.

Our device has a special ID of 0x0B which is a reserved ID for a Service tool. Nice and handy.

1. EMS Polling

The bus master (boiler) sends out a poll request every second by sending out a sequential list of all possible IDs as a single byte followed by a break signal. The ID has its 7th bit set so it's [dest|0x80] <BRK>.

Any connected device can respond to a Polling call with an acknowledging by sending back a single byte with its own ID. For example, in our case we would listen for a [0x8B] <BRK> (us) and then send back [0x0B] <BRK> to say we're alive and ready.

Polling is also the key to start transmitting any packages queued for sending.

2. EMS Broadcasting

When a device is broadcasting to everyone there is no specific destination needed so the [dest] is always 0x00.

The Boiler (ID 0x08) will send out these broadcast telegrams regularly:

Type Description Data length Frequency
0x34 UBAMonitorWWMessage 19 bytes 10 seconds
0x18 UBAMonitorFast 25 bytes 10 seconds
0x19 UBAMonitorSlow 22 bytes every minute
0x1c UBAWartungsmelding 27 bytes every minute
0x2a status, specific to boiler type - 10 seconds

And a thermostat (id 0x17 for a RC20) these:

Type Description
0x06 time on thermostat Y,M,H,D,M,S,wd
0xA8 setting low, manual, clock, overrule clock setting, manual setpoint temperature
0xA3 thermostat temperatures
0x91 set point room temperature x 2, room temperature x 10

Refer to the code in ems.cpp for further explanation on how to parse these messages or the EMS Wiki (link above) for a detailed explanation.

3. EMS Sending

Telegram packets can only be sent after the Boiler sends a poll to the sending device. The response can be a read command to request data or a send command to return data. At the end of the transmission a poll response is sent from the client (e.g. <ID> <BRK>) to say we're all done and free up the bus for other clients.

When doing a request to read data the [src] is our device (0x0B) and the [dest] has it's 7-bit set. For example to request data from the Thermostat use [dest] = 0x97 as RC20 has an ID 0x17.

When doing a write request, the 7th bit is masked in the [dest]. After a write request the destination device will send either a single byte 0x01 for success or 0x04 for fail.

The Code

Disclaimer: This code here is really for reference only, I don't expect anyone to use as is since it's highly tailored to my environment and my needs. Most of the code however is self explanatory with comments here and there. If you wish to make some changes start with the defines and const sections at the top of boiler.ino.

The code is built on the Arduino framework as opposed to the ESP-IDF.

These external libraries are used:

src\emsuart.cpp handles the low level UART read and write logic. You shouldn't need to touch this. All receive commands from the EMS bus are handled asynchronously using a circular buffer via an interrupt. A separate function processes the buffer and extracts the telegrams. Since we don't send many Write commands this is done sequentially.

src\ems.cpp is the logic to read the EMS packets (telegrams), validates them and process them based on the type. If you have another thermostat type this is where you will configure it.

src\boiler.ino is the Arduino code for the ESP8266 that kicks it all off. This is where we have specific logic such as the code to monitor and alert on the Shower timer and light up the LEDs.

lib\ESPHelper is my customized version of ESPHelper with added Telnet support and some other tweaking.

Customizing

Most of the changes will be done in boiler.ino and ems.cpp.

  • To add new handlers for data types, create a callback function and add to the EMS_Types at the top of the file ems.cpp and the new DEFINES in ems.h
  • To change your thermostat type set EMS_ID_THERMOSTAT in ems.h. The default is 0x17 for an RC20.
  • The DEFINES BOILER_THERMOSTAT_ENABLED, BOILER_SHOWER_ENABLED and BOILER_SHOWER_TIMER enabled the thermostat logic, the shower logic and the shower timer alert logic respectively. 1 is on and 0 is off.

MQTT

When the ESP8266 boots it will send a start signal via MQTT. This is picked up by Home Assistant it sends me a notification informing me that the device has booted. Useful for knowing when the ESP gets reset - it can happen.

I run Mosquitto on my Raspberry PI 3.

The temperature values of the thermostat are sent as a JSON object using home/boiler/thermostat and payload for example of {"currtemp":"22.30","seltemp":"20.00"}

The topics can be configured in the TOPIC_* defines in boiler.ino. Make sure you change the HA configuration too.

Home Assistant Configuration

Assuming you've setup up MQTT as I did, this is what my HA configuration looks like:

configuration.yaml

automation: !include automations.yaml
input_number: !include input_number.yaml
group: !include groups.yaml
sensor: !include sensors.yaml

sensors.yaml

- platform: mqtt
  state_topic: 'home/boiler/thermostat'
  name: 'Boiler Thermostat Current Temperature'
  unit_of_measurement: '°C'
  value_template: '{{ value_json.currtemp }}'

- platform: mqtt
  state_topic: 'home/boiler/thermostat'
  name: 'Boiler Thermostat Set Temperature'
  unit_of_measurement: '°C'
  value_template: '{{ value_json.seltemp }}'

- platform: template
  sensors:
    boiler_boottime:
      value_template: '{{ as_timestamp(states.automation.see_if_boiler_restarts.attributes.last_triggered) | timestamp_custom("%H:%M:%S %d/%m/%y") }}'

- platform: mqtt
  state_topic: 'home/boiler/showertime'
  name: 'Last shower duration'
  force_update: true

- platform: template
  sensors:
    showertime_time:
      value_template: '{{ as_timestamp(states.sensor.last_shower_duration.last_updated) | int | timestamp_custom("%-I:%M %P on %a %-d %b") }}'

automations.yaml

- id: thermostat_temp
  alias: 'Adjust Thermostat Temperature'
  trigger:
    platform: state
    entity_id: input_number.thermostat_temp
  action:
    service: mqtt.publish
    data_template:
      topic: 'home/boiler/thermostat_temp'
      payload: >
        {{ states.input_number.thermostat_temp.state }}

- id: boiler_shower
  alias: Alert shower time
  trigger:
    platform: mqtt
    topic: home/boiler/showertime
  action:
    - service: notify.pushbullet
      data_template:
        title: 'Shower duration was {{trigger.payload}} at {states.sensor.time.state}}'
        message: 'Boiler'
    - service: notify.boiler_notify
      data_template:
        title: "Shower finished!"
        message: 'Shower duration was {{trigger.payload}} at {{states.sensor.time.state}}'

input_number.yaml

thermostat_temp:
  name: Set thermostat temperature
  icon: mdi:temperature-celsius
  min: 10
  max: 25
  step: 0.5
  unit_of_measurement: "°C" 
  mode: slider

groups.yaml

thermostat:
  name: Thermostat
  view: no
  entities:
    - sensor.boiler_thermostat_current_temperature
    - sensor.boiler_thermostat_set_temperature
    - input_number.thermostat_temp

customize.yaml

 sensor.boiler_boottime:
   friendly_name: Boot time
   icon: mdi:clock-start

 sensor.showertime_time:
   friendly_name: 'Last shower'
   icon: mdi:timelapse

 sensor.boiler_thermostat_current_temperature:
   friendly_name: 'Current room temperature'

 sensor.boiler_thermostat_set_temperature:
   friendly_name: 'Set thermostat temperature'

And in Home Assistant looks like:

Home Assistant panel)

Building the Firmware

Using pre-built firmware's

In the /firmware folder, if there are pre-built versions you can upload using esptool (https://github.com/espressif/esptool) bootloader. On Windows, follow these instructions:

  1. Check if you have python 2.7 installed. If not download it and make sure you add Python to the windows PATH so it'll recognize .py files.
  2. Install the ESPTool by running pip install esptool from a command prompt.
  3. Connect the ESP via USB, figure out the COM port.
  4. run esptool.py -p <com> write_flash 0x00000 <firmware> where firmware is the .bin file and <com> is the com port, e.g. COM3

Using PlatformIO

There are two ways to compile and build the firmware yourself.

The first method is a standalone version which uses a modified version of ESPHelper for the WiFi, OTA and MQTT handling. I've added some code to add a Telnet server which is useful for debugging since you can't use the serial port because UART is configured to use different pins.

To compile, using PlatformIO create a project and modify your platformio.ini to include these build flags:

WIFI_SSID, WIFI_PASSWORD, MQTT_IP, MQTT_USER, MQTT_PASS

If you're not using MQTT keep MQTT_IP empty (MQTT_IP="")

Here's an example platformio.ini file:

[platformio]

[common]
framework = arduino
lib_deps =
  Time
  PubSubClient
  ArduinoJson
  Ticker

[env:nodemcuv2]
board = nodemcuv2
platform = espressif8266
framework = arduino
lib_deps = ${common.lib_deps}
upload_speed = 921600
build_flags = '-DWIFI_SSID="<my_ssid>"' '-DWIFI_PASSWORD="<my_password>"' '-DMQTT_IP="<broker_ip>"' '-DMQTT_USER="<broker_username>"' '-DMQTT_PASS="<broker_password>"'
; comment out next line if using USB and not OTA
upload_port = "boiler."

Using ESPurna

Note: This is still work in progress. The ESPurna code for the HTML config is still to be added

ESPurna is lovely framework that handles most of the tedious tasks of building IoT devices so you can focus on the functionality you need.

If you're using Windows follow these steps. We'll be using the free Visual Studio Code and PlatformIO. Similar steps also work on Linux distributions.

restart your PC to pick up the new PATH settings and start Visual Studio Code. It should now detect Git. Now go and search for and install these following VSC extensions:

  • PlatformIO IDE
  • GitLens

and hit reload to activate them all.

Next download espurna by cloning the git repository from https://github.com/xoseperez/espurna.git. Either from a terminal using 'git clone' or the GUI interface. From VSC open the folder espurna\code

  • open a terminal window (ctrl-`)
  • Install the node modules: npm install --only=dev
  • Build the web interface: node node_modules/gulp/bin/gulp.js

PlatformIO should detect and set some things up for you. Build and Deploy as you normally would in PlatformIO.

If you run into issues refer to official ESPurnas setup instructions here.

Your comments and feedback

Any comments or suggestions are very welcome. You can contact me at dev at derbyshire dot nl or via an Issue in GitHub

Description
ESP32 firmware to read and control EMS and Heatronic compatible equipment such as boilers, thermostats, solar modules, and heat pumps
Readme 98 MiB
Languages
C++ 70.3%
TypeScript 19.4%
C 7.6%
Python 2%
JavaScript 0.3%
Other 0.4%