mirror of
https://github.com/emsesp/EMS-ESP32.git
synced 2025-12-08 00:39:50 +03:00
1.3 KiB
1.3 KiB
Here is a prototype board you can build yourself on a breadboard for testing.
The breadboard layout was done using DIY Layout Creator and sources files are included in this repo.
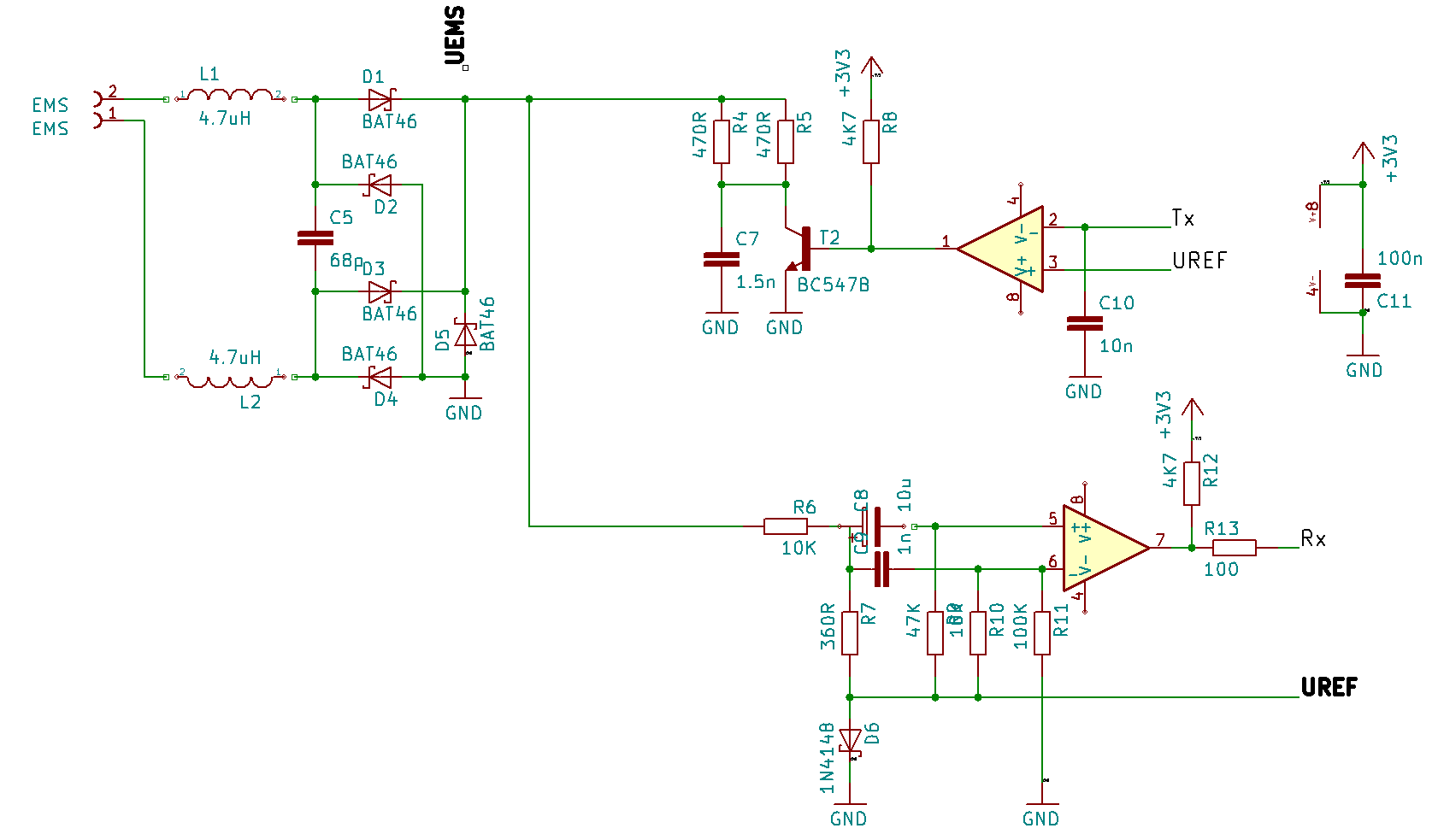
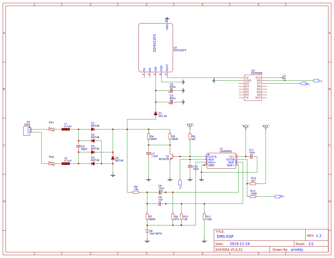
The schematic used:
Optionally I've also added 2 0.5A/72V polyfuses between the EMS and the two inductors L1 and L2 for extra protection.
Powering The EMS Circuit
The EMS circuit will work with both 3.3V and 5V. It's easiest though to power directly from the ESP8266's 3V3 line and run a steady 5V into the microcontroller. Powering the ESP8266 microcontroller can be either:
- via the USB if your dev board has one
- using an external 5V power supply into the 5V vin on the board
- powering from the 3.5mm service jack (stereo jack) on the boiler. This will give you 8V so you need a buck converter (like a Pololu D24C22F5) to step this down to 5V to provide enough power to the ESP8266 (250mA at least)
- powering direct from the EMS line, which is 15V DC and using a buck converter as described above.
With Power Circuit


