EMS-ESP-Boiler
Boiler is an implementation of the EMS bridge (Energy Management System) for Buderus/Bosch/Nefit boilers specifically using an ESP8266. With the code and circuit you'll be able to read values and write commands to the Boilr and any connected devices like a Thermostat. And the data is collected and sent via MQTT to Home Assistant or another server.
Introduction
I wanted to build my own Thermostat (similar to an Nefit Easy) and control it via Home Assistant and MQTT messages. The other driver for this project is that I wanted to know how long my two teenage daughters where taking showers and build in a timer that sends a short warning shot of cold water after a specific time <evil laugh>.
Acknowledgments
First, a big thanks and appreciation to the following people and their projects for giving me inspiration and code snippets:
bbqkees - Kees built an Arduino version to read from the EMS for Domoticz, including a circuit which you can purchase. Check out https://github.com/bbqkees/Nefit-Buderus-EMS-bus-Arduino-Domoticz
susisstrolch - A working version of the EMS bridge and circuit for the ESP8266. https://github.com/susisstrolch/EMS-ESP12
EMS Wiki - A reference for decoding the EMS telegrams (but I found not always 100% accurate). https://emswiki.thefischer.net/doku.php?id=wiki:ems:telegramme
ESP8266 device Compatibility
I've tested the code and circuit with a Wemos D1 Mini, Wemos D1 Mini Pro, Nodemcu0.9 and Nodemcu2 development boards.
Getting Started
- Build the circuit (or purchase a ready built one from Kees via his GitHub page or the Domoticz forum)
- Connect the EMS to the circuit and the RX/TX to the ESP8266 on pins D7 and D8. The EMS connection can either be the 12-15V AC direct from the EMS (split from the Thermostat if you have one) or from the Service Jack at the front. Again Kees has a nice explanation here.
- Optionally connect the three LEDs to show RX and TX traffic and Error codes to pins D1, D2, D3 respectively. I use 220 Ohm pull-down resistors. The pins are configurable in
boiler.ino. See the explanation below in the code section. - Build and upload the firmware to an ESP8266 device. Make sure you set the MQTT and WiFi credentials. If you're not using MQTT leave the MQTT_IP blank. The firmware supports OTA too and the default hostname is 'boiler' or 'boiler.' depending on the mdns resolve.
- Power the ESP from an external 5V supply, either via USB or direct into the 5v vin pin.
- Power the EMS circuit using the 3v3 out from the ESP8266. It will also work with 5v.
- When it has booted, telnet (port 23) to the IP of the ESP8266. If everything is working you should see the messages appear in the window as shown below. I use Telnet client that comes with Linux distro on Windows 10 but you can also use putty.
Debugging
Use the telnet client to inform you of all activity and errors if they happen. Note, if you're unable to to connect start the ESP with serial mode and look for connection errors in the serial out window.
The telnet will show for example:
If you hit 'q' and Enter, it will toggle verbose logging and you will see more details:
To see the current values of the Boiler type 's' and hit Enter:
You can issue commands directly to the bus using 'r' and some other examples I programmed such as:
- r to send a read command to a device to fetch values
- t set the thermostat temperature to the given value. This is also what Home Assistance uses via MQTT
- w to adjust the temperature of the warm water from the boiler
- a to turn the warm water on and off
- p to toggle the Polling response on/off. It's not necessary to have Polling enabled, but its the proper way
- T to toggle thermostat reading on/off
- S to toggle the Shower Timer functionality on/off
*Disclaimer: be careful when sending values to the boiler. If in doubt you can always reset the boiler to its original factory settings by following the instructions in the user guide. On my Nefit Trendline HRC30 its pressing the Home and Menu buttons at the same time, selecting factory settings from the scroll menu and pressing the button Reset. Yes, I learned the hard way!
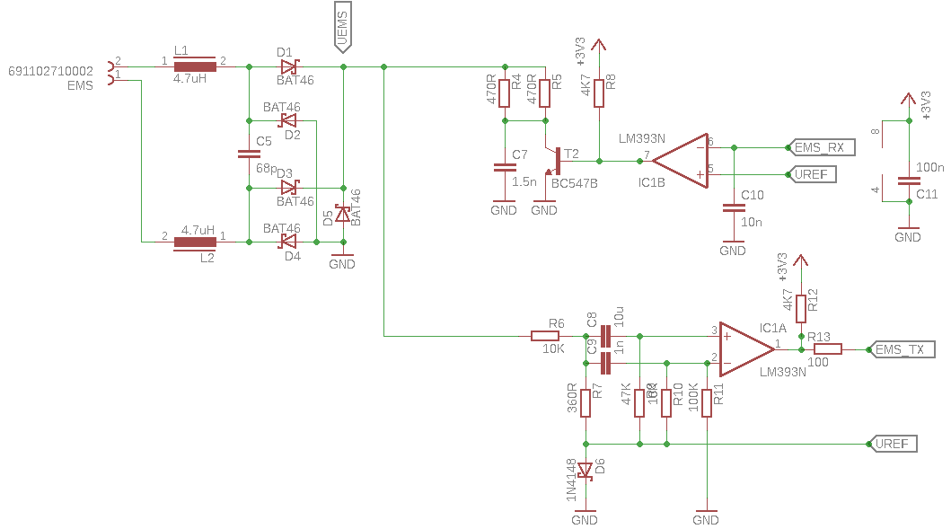
Building the Circuit
The EMS circuit is really all credit to the hard work many people have done before me, noticeably Juergen with his ESP8266 version.
I've included a prototype boards you can build yourself on a breadboard. One for only Reading values from the Boiler and a second with the inclusion of the Write logic to send commands.
We need the RX/TX of the ESP8266 for flashing, so the code in emsuart.cpp switches the UART pins to use RX1 and TX1 (GPIO13/D7 and GPIO15/D8 respectively). This also prevents any bogus stack data being sent to EMS bus when the ESP8266 decides to crash.
The breadboard layout was done using DIY Layout Creator and sources files are included. It looks like:
| Read Only | Both Read and Write |
|---|---|
The schematic from Juergen which this is based off is:
Notes:
Optionally I've also added 2 polyfuses between the EMS and the Inductors which are not shown in the layout or schematics above.
Here's a pretty rough example circuit using a NodeMcu2 with the additional LEDs and buck converter. The inputs from the EMS are not shown but there are at J60 and J58 at the bottom left.
The nicest solution ultimately is to purchase a ready made circuit from Kees. Here's an example of one working with a Wemos D1 Mini:
Known Issues
- Sometimes the first write command is not sent, probably due to a collision somewhere in the uart code. The retries in the code fix that but it is annoying nevertheless.
- Sometimes you get duplicate telegrams being processed. Again not an issue, but annoying. This is a bug somewhere in the code.
To Do
Here's still things to do on my todo list:
- Make an ESPurna version. ESPurna takes care of the wifi, mqtt, web, telnet and does a better job that my ESPHelper code.
- Complete the ESP32 version. It's surprisingly a lot easier doing the UART code on an ESP32. The first beta version is working.
- Find a better way to control the 3-way valve to switch the warm water off quickly rather than adjusting the temperature.
- Find a stable way of powering the ESP8266 from the EMS 12V using a buck step-down converter. This does work reasonably ok on a breakboard but there is noise.
How the EMS works
Packages are sent on the EMS "bus" from the Boiler and any other compatible connected device. The protocol is 9600 baud, 8N1 (8 bytes, no parity, 1 stop bit). Each package is terminated with a Break signal depicted as which is a 11 bit long low signal (zeros).
A package can be a single byte (see Polling below) or an actual data telegram. A telegram is always in the format:
[src] [dest] [type] [offset] [data] [crc] <BRK>
IDs
Each device has a unique ID.
The Boiler (MC10) has an ID of 0x08 and is referred to as the Bus Master.
My thermostat, which is a Moduline 300 uses the RC20 format and has an ID 0x17. If you're using an RC30 or RC35 type thermostat use 0x10 and make adjustments in the code as appropriate. Kees did a nice write-up on his github page here.
Our device has a special ID of 0x0B which is a reserved ID for a Service tool. Nice and handy.
1. EMS Polling
The bus master (boiler) sends out a poll request every second by sending out a sequential list of all possible IDs as a single byte followed by a break signal. The ID has its 7th bit set so it's [dest|0x80] <BRK>.
Any connected device can respond to a Polling call with an acknowledging by sending back a single byte with its own ID. For example in our case we would listen for a [0x8B] <BRK> (us) and then send back [0x0B] <BRK> to say we're alive and ready.
Polling is also the key to start transmitting any packages queued for sending.
2. EMS Broadcasting
When a device is broadcasting to everyone there is no specific destination needed so the [dest] is always 0x00.
The Boiler (ID 0x08) will send out these broadcast telegrams regularly:
| Type | Description | Data length | Frequency |
|---|---|---|---|
| 0x34 | UBAMonitorWWMessage | 19 bytes | 10 seconds |
| 0x18 | UBAMonitorFast | 25 bytes | 10 seconds |
| 0x19 | UBAMonitorSlow | 22 bytes | every minute |
| 0x1c | UBAWartungsmelding | 27 bytes | every minute |
| 0x2a | status, specific to boiler type | - | 10 seconds |
And a thermostat (id 0x17 for a RC20) these:
| Type | Description |
|---|---|
| 0x06 | time on thermostat Y,M,H,D,M,S,wd |
| 0xA8 | setting low, manual, clock, overrule clock setting, manual setpoint temperature |
| 0xA3 | thermostat temperatures |
| 0x91 | set point room temperature x 2, room temperature x 10 |
Refer to the code in ems.cpp for further explanation on how to parse these messages or the EMS Wiki (link above) for a detailed explanation.
3. EMS Sending
Telegram packets can only be sent after the Boiler sends a poll to the sending device. The response can be a read command to request data or a send command to return data. At the end of the transmission a poll response is sent from the client (e.g. <ID> <BRK>) to say we're all done and free up the bus for other clients.
When doing a request to read data the [src] is our device (0x0B) and the [dest] has it's 7-bit set. For example to request data from the Thermostat use [dest] = 0x97 as RC20 has an ID 0x17.
When doing a write request, the 7th bit is masked in the [dest]. After a write request the destination device will send either a single byte 0x01 for success or 0x04 for fail.
The Code
This code here is really for reference only, I don't expect anyone to use as is since it's highly tailored to my environment and my needs. Most of the code is self explanatory with comments here and there, however if you wish to make some changes start with the defines and const sections at the top of boiler.ino.
emsuart.cpp handles the low level UART read and write logic. You shouldn't need to touch this. All receive commands from the EMS bus are handled asynchronously using a circular buffer via an interrupt. A seperate call processes the buffer and extracts the telegrams. Since we don't send many Write commands this is done sequentially.
ems.cpp is the logic to read the EMS packets (telegrams) and process them. If you have another thermostat type this is where you will configure it. The logic is roughly:
boiler.ino is the Arduino code for the ESP8266 that kicks it all off. This is where we have specific logic such as the code to monitor and alert on the Shower timer.
Customizing
Most of the changes will be done in boiler.ino.
- To add new handlers for data types, create a callback function and add to the EMS_Types at the top of the file
ems.cppand the defines inems.h - To change your thermostat type set
EMS_ID_THERMOSTATinems.h. The default is 0x17 for an RC20. - The DEFINES
BOILER_THERMOSTAT_ENABLED,BOILER_SHOWER_ENABLEDandBOILER_SHOWER_TIMERenabled the Thermostat logic, the shower logic and the shower timer alert logic respectively. 1 is on and 0 is off.
MQTT
When the ESP8266 boots it will send a start signal via MQTT to the broker. I use this to mark the boot time for the device and send out a notification. This is useful to monitor when the ESP8266 crashes and reboots.
The temperatures of the thermostat are sent as a JSON object using
home/boiler/thermostat and payload for example of {"currtemp":"22.30","seltemp":"20.00"}
This can be also be configured in the TOPIC_* defines in boiler.ino.
Home Assistant Configuration
Assuming you've setup up MQTT correctly, here is my HA configuration:
automations.yaml
- id: thermostat_temp
alias: 'Adjust Thermostat Temperature'
trigger:
platform: state
entity_id: input_number.thermostat_temp
action:
service: mqtt.publish
data_template:
topic: 'home/boiler/thermostat_temp'
payload: >
{{ states.input_number.thermostat_temp.state }}
- id: boiler_shower
alias: Alert shower time
trigger:
platform: mqtt
topic: home/boiler/showertime
action:
- service: notify.pushbullet
data_template:
title: 'Shower duration was {{trigger.payload}} at {states.sensor.time.state}}'
message: 'Boiler'
- service: notify.boiler_notify
data_template:
title: "Shower finished!"
message: 'Shower duration was {{trigger.payload}} at {{states.sensor.time.state}}'
input_number.yaml
thermostat_temp:
name: Set thermostat temperature
icon: mdi:temperature-celsius
min: 10
max: 25
step: 0.5
unit_of_measurement: "°C"
mode: slider
groups.yaml
thermostat:
name: Thermostat
view: no
entities:
- sensor.boiler_thermostat_current_temperature
- sensor.boiler_thermostat_set_temperature
- input_number.thermostat_temp
And looks like:
Building the Firmware
Using pre-built firmware's
In the /firmware folder, if there are pre-built versions you can upload using esptool (https://github.com/espressif/esptool) bootloader. Follow these instructions for Windows:
- Check if you have python 2.7 installed. If not download it from https://www.python.org/downloads/ and make sure you add Python to the windows PATH so it'll recognize .py files
- Install the ESPTool (https://github.com/espressif/esptool) by running
pip install esptoolfrom a command prompt. - Connect the ESP via USB, figure out the COM port
- do
esptool.py -p <com> write_flash 0x00000 <firmware>where firmware is the .bin file and com is the com port, e.g. COM3
Using PlatformIO
There are two ways to compile and build the firmware.
The first method is a standalone version which uses a modified version of ESPHelper for the WiFi, OTA and MQTT handling. I've added some code to add a Telnet server which is useful for debugging since you can't use the serial port because UART is configured to use different pins.
To compile, using PlatformIO and modify the platformio.ini adding these build flags:
WIFI_SSID, WIFI_PASSWORD, MQTT_IP, MQTT_USER, MQTT_PASS
Here's an example platformio.ini file:
[platformio]
[common]
framework = arduino
lib_deps =
Time
PubSubClient
ArduinoJson
Ticker
[env:nodemcuv2]
board = nodemcuv2
platform = espressif8266
framework = arduino
lib_deps = ${common.lib_deps}
upload_speed = 921600
build_flags = '-DWIFI_SSID="<my_ssid>"' '-DWIFI_PASSWORD="<my_password>"' '-DMQTT_IP="<broker_ip>"' '-DMQTT_USER="<broker_username>"' '-DMQTT_PASS="<broker_password>"'
; comment out next line if using USB and not OTA
upload_port = "boiler."
Using ESPurna
Note: This is still work in progress. The ESPurna code for the HTML config is still to be added
ESPurna is lovely framework that handles most of the tedious tasks of building IoT devices so you can focus on the functionality you need.
If you're using Windows follow these steps. We'll be using the free Visual Studio Code and PlatformIO. Similar steps also work on Linux distributions.
- First download Git: https://git-scm.com/download/win (install using the default settings)
- Visual Studio Code (VSC): https://code.visualstudio.com/docs/?dv=win
- Install node.js and npm (LTS version): https://nodejs.org/en/download
restart your PC just in case and start Visual Studio Code. It should detect Git. Now go and search for and install these visual studio code extensions:
- PlatformIO IDE
- GitLens
and hit reload to activate them all.
Next download espurna by cloning the git repository from https://github.com/xoseperez/espurna.git, start VSC and open the folder espurna\code
- open a terminal window (ctrl-`)
- Install the node modules:
npm install --only=dev - Build the web interface:
node node_modules/gulp/bin/gulp.js
If you run into issues refer to proper ESPurnas setup instructions here.
Your comments and feeback
Any comments or suggestions are very welcome. You can contact me at dev at derbyshire dot nl or via an Issue in GitHub


